0371-9259110
发布时间:2026-04-08T03:32:07+08:00 阅读量:
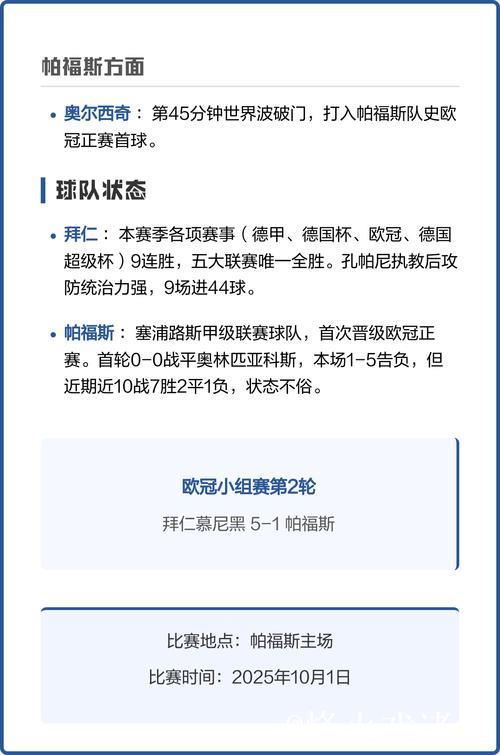
拜仁5比1掀起欧冠风暴 凯恩双响奥利塞杰克逊传射背后的战术密码
在一场比分悬殊却充满细节的欧冠小组赛中 拜仁慕尼黑用一场5比1的胜利告诉外界 这支德甲豪门依然是欧冠冠军的最有力争夺者之一 本场亮点集中在锋线核心凯恩的双响 以及边路双星奥利塞和杰克逊一传一射的全面发挥 凯恩双响 奥利塞杰克逊传射 拜仁5比1取欧冠两连胜 不只是一个赛后标题 而是对拜仁进攻体系一次立体而生动的注解 这场比赛将个人能力与整体战术的结合演绎到了极致 也为新赛季欧冠格局埋下了耐人寻味的伏笔
锋线支点凯恩 双响之下的多维角色
当讨论凯恩在拜仁的价值时 仅仅用“高效射手”来定义显然过于狭隘 在这场5比1的欧冠胜利中 凯恩的两粒进球固然耀眼 但更值得细细拆解的是他在不同战术阶段承担的多重角色 首先在阵地战中 凯恩频繁回撤到肋部区域 通过一脚出球或者短暂持球吸引逼抢 为边路的奥利塞和杰克逊创造推进空间 这种“伪九号”的跑动设计 让拜仁在对方防线腹地形成了层次更为丰富的传接线路 也为后续的连续配合打下基础

其次在反击与快攻环节 凯恩的跑动更像是一个定海神针 他往往选择在对手两名中卫之间斜插 不急于抢点 而是利用自己的身体优势卡住身位 为后点跟进的二线球员争取出手机会 本场其中一次进攻中 凯恩先是中圈附近回撤接球 随即一个斜长传撕开防线 奥利塞从右路高速前插 将球回敲禁区弧顶 杰克逊顺势推进 再分给禁区内重新插上的凯恩 完成一次教科书式的撞墙式配合 这一球充分体现了凯恩在衔接与终结两个环节的双重价值
再看他的两粒进球 本质上是两种不同类型的终结方式 第一球来自禁区内精确的跑位与提前预判 在对手尚未回收防线时 凯恩抢在中卫身前完成射门 展现出纯正中锋的嗅觉 第二球则是在连续配合后的冷静处理 他在禁区内并未急于起脚 而是通过一个细腻的停球和假动作晃开角度 随后低射破门 这两种截然不同的进球方式 让对手很难通过简单的限制来冻结凯恩 也在心理层面放大了拜仁锋线的威慑力
奥利塞的边路魔术 撕裂防线的节奏艺术
如果说凯恩是中轴 那么奥利塞则是右路节奏的主宰者 本场比赛 奥利塞的作用远远不止“传射建功”这几个字可以概括 他在边路的每一次拿球几乎都在改变局势 一方面 奥利塞非常善于通过第一下触球完成变向 借助身体轻盈优势形成错位 攻破对方边后卫的盯防 这让拜仁在右路持续形成一对一甚至一对零的局部优势 为禁区内的凯恩和后点的杰克逊制造源源不断的传中机会
从战术视角来看 奥利塞的站位并不局限在传统边锋位置 他多次主动内收甚至出现在半空间 这一调整带来两大好处 首先是为身后的边后卫腾出了套边通道 形成外插里切的双重威胁 其次是与中路中场形成三角配合 让拜仁在对方禁区前沿形成高频次的三人小范围传递 一次典型场景是 奥利塞从边路内切接应中场直塞 随即与凯恩完成一次二过一配合 后者吸引中卫后顺势分球回到右侧空当 奥利塞再不做停顿 将球横传门前 杰克逊轻松推射得分 这粒进球深刻体现了奥利塞内收组织与边路突击并存的双重威胁
更值得注意的是 奥利塞在无球阶段的跑位同样至关重要 他时而拉开宽度制造横向拉扯 时而突然内收插入肋部 通常在对方防线产生犹豫时完成致命一击 这种不断变换轨迹的跑动 让对方难以通过盯人或区域站位完全锁死他的威胁 也进一步放大了拜仁在右路的攻击强度
杰克逊的全能身影 传射数据背后的战术含义
与奥利塞相比 杰克逊更多出现在左路和中路之间的转换区域 他既能拉边下底 也能内切射门 更关键的是 他在攻防转换环节表现出的覆盖能力 让拜仁前场逼抢体系更具完整性 在这场5比1的欧冠胜利中 杰克逊一传一射的数据固然抢眼 但真正让教练组满意的 是他在不同比赛阶段对战术纪律的坚决执行
首先在左路进攻时 杰克逊会根据奥利塞和凯恩的站位变化灵活选择自己的接应点 当奥利塞在右路持球时 杰克逊常常会快速内收 与凯恩形成双中锋站位 从而在禁区内形成数的优势 这也是他能够完成门前抢点破门的重要前提 另一方面 当球队需要从左路发起进攻时 杰克逊又可以拉到边线附近 通过一对一突破或者与后插上的中场进行二人配合 打开左路走廊 在一次关键进攻中 他在左侧拿球后并未急于强行突破 而是回敲中路中场 随即高速前插接应直塞 再横传中路助攻队友得分 这段连续动作 一气呵成 充分展示出他对时机与空间的精准把握

防守端 杰克逊对边路与肋部区域的覆盖 对拜仁维持整体紧凑起到了至关重要的作用 当球队在前场丢球时 他总能第一时间协同中场完成反抢 将对手的快速反击扼杀在萌芽阶段 这也解释了为什么在比分领先的情况下 拜仁仍然能持续压制对手 而不是被逼退到本方半场被动挨打 杰克逊的存在 让拜仁从“锋线三叉戟”升级为“多点联动的高压链条”
三核联动 拜仁5比1大胜背后的整体结构

从宏观战术层面看 拜仁之所以能够在欧冠赛场取得两连胜 并在本场打出5比1的悬殊比分 关键就在于前场三人组之间的高度默契与结构互补 凯恩负责轴心和终结 奥利塞负责节奏与撕裂 杰克逊负责平衡与衔接 这三种属性组合在一起 形成了一个极具压迫力的进攻系统
首先是空间分配上的合理性 凯恩更多占据中路纵深 奥利塞拉向右侧半空间并适时内收 杰克逊则在左路与中路之间不断摆动 拜仁通过这种动态站位 在对方防线身后不断制造可供利用的空档 当对手试图通过收缩中路来限制凯恩时 两侧边路空间被放大 奥利塞和杰克逊便可以通过单兵突破或内切射门直接形成威胁 当对方被迫拉开阵型去照顾两翼时 凯恩又重新获得禁区内的自由度 可以通过前点闪击或者后点包抄完成终结 这种空间上的“牵一发而动全身” 正是拜仁本场攻势如潮的根源
其次是节奏掌控上的多样性 拜仁并非一味依赖高节奏压迫 而是通过在中场和前场有意识地切换节奏 来消耗对手的体能与注意力 当球队节奏放缓时 凯恩回撤参与组织 奥利塞内收到中路短传渗透 杰克逊则在一侧保持宽度 伺机突然提速完成打击 这种节奏控制上的主动权 让拜仁在任何比分状态下都显得从容不迫 在5比1的比分下 他们依然通过精确的传控与合理的轮转换来掌控局面 避免了无谓的拉扯与消耗
案例拆解 一粒进球如何串联三条线
以拜仁本场一粒极具代表性的团队进球为例 可以直观感受到凯恩双响 奥利塞杰克逊传射 拜仁5比1取欧冠两连胜背后隐藏的整体逻辑 当时拜仁在中场拦截成功 中场核心第一时间将球交给回撤的凯恩 后者并未转身强行推进 而是观察到右侧奥利塞已经开始前插 随即斜传到边路 奥利塞在接球瞬间并未停顿 而是轻轻一扣避开逼抢 防守球员被迫向他靠拢 左侧空间随之被拉大
就在这一瞬间 杰克逊从左路高速内收 插入中路空当 奥利塞用一脚直塞将球送到他脚下 防线此时出现短暂混乱 中卫选择补防杰克逊 于是凯恩开始反向插入禁区远点 杰克逊在禁区前沿并未一脚起脚 而是稍作调整 将球横敲给无人盯防的凯恩 后者轻松推射破门 这一粒进球 将拦截 组织 跑位 吸引 传导 终结六个环节无缝串联 每个球员都在最合适的区域做出最合理的决策 也充分展现了拜仁目前体系运转的高效与成熟
欧冠两连胜的信号 拜仁野心与挑战并存
从结果层面来看 拜仁在欧冠取得两连胜 手握5比1这样一场大胜 不仅在积分榜上占据主动 更在心理层面为球队积累了巨大的自信 对于任何一支志在冲击欧冠奖杯的球队而言 小组赛阶段打出强势的攻防表现 都有助于后续淘汰赛的气场建立 但与此同时 这场胜利也将拜仁更明确地置于聚光灯之下 对手会在接下来的比赛中更加有针对性地研究凯恩 奥利塞和杰克逊之间的配合模式
未来的挑战在于 当对手通过密集防守 限制纵深空间时 拜仁能否通过更多样化的进攻层次来破解密集防线 例如中场后插上的远射 二线球员的小范围穿插 以及定位球战术的进一步丰富 都将成为拜仁继续夯实夺冠根基的关键 不过从本场比赛展现出的执行力与创造力来看 这支球队在进攻端的储备显然远未用尽 只要凯恩保持高效 火力 奥利塞延续边路魔术 杰克逊继续在两侧与中路之间穿针引线 拜仁在本赛季欧冠的上限 仍然值得人们以更高的期待去审视